Esteemed as the pinnacle of Chinese teas, West Lake Longjing tea embodies a thousand-year-old cultural heritage, celebrated worldwide for its exceptional quality and profound history. This guide offers a comprehensive exploration of this cherished tea, delving into its origins, varietals, production zones, grading systems, brewing techniques, authentication methods, and consumer advice.

A Rich History: A Legacy of a Thousand Years
Historical Origins
The history of West Lake Longjing tea can be traced back to the Tang Dynasty. In his seminal work, The Classic of Tea, the Tang era “Tea Sage” Lu Yu recorded tea production at the Tianzhu and Lingyin temples in Hangzhou, marking the earliest written account of the tea. By the Song Dynasty, tea cultivation in the West Lake region had become well-established. Su Shi, while serving as the governor of Hangzhou, penned the lines, “Beneath White Cloud Peak, the new banners unfurl / A rich, glossy green, vibrant in the Grain Rain spring,” praising the fresh, tender quality of West Lake tea.
Significant Cultural Stories
1. The Qianlong Emperor and Longjing Tea
During the Qing Dynasty, the Qianlong Emperor made six journeys to the Jiangnan region, visiting the West Lake Longjing tea areas on four occasions. He personally picked the tea leaves and famously designated the eighteen tea bushes in front of the Hugong Temple as “Imperial Tea” (御茶). This imperial endorsement catapulted Longjing tea to widespread fame. Legend has it that when the Empress fell ill, the Emperor presented her with the Longjing tea he carried. After drinking it, her condition improved, and tales of Longjing’s remarkable restorative properties began to spread.
2. The Adoration of Scholars and Poets
Throughout the ages, Longjing tea has been a favorite among literati, who have immortalized it in countless works of praise. Ming Dynasty writer Gao Lian wrote in his Four Seasons’ Secluded Pleasures: “Pick the tea before the Grain Rain, roast it immediately, and brew it until the ‘crab eyes’ just appear. A deep green fills the cup, the fragrance is clear and sublime, and the taste is like sweet dew.” Qing Dynasty poet Gong Zizhen also extolled it, stating, “Among teas, West Lake Longjing is supreme, its pure fragrance and elegant charm are unmatched.”

Why is it so Famous?
1. Exceptional Quality
West Lake Longjing tea is distinguished by its flat, smooth leaves, a vibrant emerald-green color, a clean and enduring aroma, and a fresh, brisk, and mellow flavor. The brewed liquor is a bright, tender green, and the infused leaves are delicate and whole. This unique combination of characteristics makes it stand out among all teas.
2. Profound Cultural Heritage
A thousand years of history, the praise of countless scholars, and the patronage of the Qianlong Emperor have imbued Longjing tea with deep cultural significance, establishing it as a potent symbol of Chinese tea culture.
3. Superior Terroir
The unique climate, soil, and topography of the West Lake production area provide the perfect conditions for tea cultivation, giving rise to the distinctive quality of Longjing tea.

Varietal Differences: Unique Characteristics and Qualities
West Lake Longjing tea primarily consists of several cultivars, including the Heirloom varietal (Quntizhong), Longjing 43, and Wuniuzao. Each possesses distinct differences in appearance, taste, and aroma.
1. Heirloom Varietal (Quntizhong)
The Heirloom varietal, also known as the “old tea bush,” is the traditional cultivar of West Lake Longjing. These plants are typically several decades old. The leaves are somewhat larger and coarser in appearance, with a yellowish-green hue. It boasts a rich aroma and a full-bodied, mellow flavor with a pronounced, sweet aftertaste (Hui Gan) and can withstand multiple infusions. Rich in natural compounds, the Heirloom varietal is known for its characteristic “toasted rice” hue and a “sweet bean curd” fragrance, making it one of the most representative types of West Lake Longjing.
2. Longjing 43
Longjing 43 is a clonal cultivar developed by the Tea Research Institute of the Chinese Academy of Agricultural Sciences from the Heirloom varietal. The plant has a semi-spreading form with dense branches and long, elliptical, smooth, tender-green leaves. Longjing 43 sprouts early, typically ready for harvest about a week before the Qingming Festival, which is 10-15 days earlier than the Heirloom varietal. Its finished leaves are flat, smooth, straight, and sharp-tipped. It offers a fresh, high-toned aroma, a brisk and mellow taste, a bright tender-green liquor, and a soft, delicate leaf base. Due to its high yield and consistent quality, Longjing 43 is the most widely cultivated variety in the West Lake Longjing region today.
3. Wuniuzao
Originally from Wuniu Town in Yongjia County, Zhejiang, Wuniuzao is an early-sprouting cultivar that can be harvested even earlier than Longjing 43, typically from late February to early March. Its leaves are flat, smooth, and emerald green, with a sharp, high aroma and a brisk taste. The liquor is a yellowish-green, and the infused leaves are uniformly tender. Although it is harvested early, its shorter growing period results in fewer accumulated compounds in the leaves, leading to a lighter flavor and less persistent aroma. Its quality is generally considered slightly inferior to the Heirloom and Longjing 43 varietals.

Production Areas: Core Zones and Quality Distinctions
The production area for West Lake Longjing is divided into core and non-core zones. The core zone encompasses the areas of Shi Feng (Lion Peak), Longjing Village, Yunqi (Cloud Abode), Hupao (Tiger Spring), and Meijiawu (Plum Family Dock) within Hangzhou’s West Lake District. These are often referred to by the shorthand “Shi, Long, Yun, Hu, Mei.”
1. Shi Feng (Lion Peak)
With an average elevation of 300-400 meters, Shi Feng is the highest of the core production areas. The climate is humid with significant diurnal temperature variation, and the soil is fertile and rich in minerals and organic matter, creating an ideal environment for tea plants. Longjing from Shi Feng is characterized by flat, smooth leaves with a yellowish-green hue, a deep and lasting aroma, and a full-bodied, mellow flavor with a sweet finish. It is often hailed as the “pinnacle of Longjing.”
2. Longjing Village
As the birthplace of West Lake Longjing tea, Longjing Village has a long and storied history of tea cultivation, and many ancient tea trees still grow there. Tea from this village is known for its elegant, straight leaves, vibrant green color, fresh and high-toned aroma, and brisk, mellow taste. The bright, tender-green liquor and delicate, whole infused leaves make it a top-grade Longjing.
3. Yunqi (Cloud Abode)
Located in the southwestern mountains of the West Lake District, Yunqi is a place of dense bamboo forests and babbling brooks. Its pleasant climate and acidic soil are perfectly suited for growing tea. Longjing from Yunqi features flat, smooth, tender-green leaves, a subtle and elegant aroma, and a brisk, fresh flavor. The clear, bright liquor and soft, delicate leaf base give it a unique “Yunqi fragrance.”
4. Hupao (Tiger Spring)
The Hupao production area is named after the nearby Tiger Spring, one of the three most famous springs in West Lake. Tea from this area has flat, smooth, emerald-green leaves, a high fragrance, and a brisk taste. When brewed with water from the Tiger Spring itself, the tea’s unique character is said to be fully expressed.
5. Meijiawu (Plum Family Dock)
Meijiawu is one of the main production areas for West Lake Longjing. Here, vast, scenic tea gardens benefit from a mild climate and fertile soil. The tea produced has flat, smooth, emerald-green leaves, a fresh aroma, and a brisk taste. Its bright liquor and uniform leaf base make it a highly popular choice among consumers.
Teas produced in other districts of Hangzhou and surrounding areas are considered from non-core zones. While they are still Longjing teas, their quality often differs from that of the core zones due to variations in geography and climate.

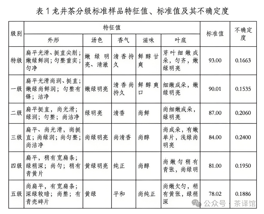
Grading System: Strict Standards for Quality
West Lake Longjing tea is graded into five levels—Special, First, Second, Third, and Fourth—based on a comprehensive assessment of the leaves’ appearance, liquor color, aroma, taste, and infused leaf base.

Brewing Techniques: Mastering the Method to Unveil the Flavor
1. Teaware Selection
To best appreciate West Lake Longjing, use a clear glass or a white porcelain cup. This allows you to admire the beautiful unfurling of the leaves in the water and to fully perceive the color and aroma of the tea.
2. Water Temperature Control
As a delicate green tea, West Lake Longjing requires careful temperature control. The ideal water temperature is 80-85°C (176-185°F). Water that is too hot will destroy the tea’s nutrients and delicate aromatics, while water that is too cool will fail to extract its full flavor.
3. Leaf-to-Water Ratio
The amount of tea to use depends on personal preference and the size of your teaware. A general guideline is 3-5 grams of tea per 100 ml (about 3.4 oz) of water.
4. Brewing Method
- Warm the Cup: First, rinse the teaware with hot water to raise its temperature, which helps release the tea’s aroma.
- Add the Tea: Place the tea leaves into the cup.
- Add Water: Pour the hot water from a height into the cup, causing the leaves to tumble and unfurl. Fill the cup to about one-third full, wait 1-2 minutes for the leaves to initially steep.
- Savor the Tea: Once the tea has cooled to a suitable temperature, it is ready to be enjoyed. First, inhale the aroma, then observe the color of the liquor, and finally, savor the taste to experience the unique charm of Longjing tea.

Authentication Tips: A Discerning Eye to Avoid Fakes
1. Judging by Appearance
High-quality West Lake Longjing has flat, smooth, straight, and sharp-tipped leaves that are a vibrant, tender green. The leaves are uniform and dense, with no impurities. Inferior Longjing has coarser, looser leaves, a dull yellowish-green color, poor uniformity, and may contain extraneous matter.
2. Judging by Aroma
Premium West Lake Longjing has a clean, lasting, and high-toned fragrance, with fresh notes of young spring growth or a “sweet bean curd” aroma. Inferior Longjing has a faint aroma, often with grassy or other off-notes.
3. Judging by Liquor Color
The liquor of high-quality West Lake Longjing is a bright, clear, and tender green. Inferior Longjing produces a yellowish-green, dull, or cloudy liquor.
4. Judging by Taste
Premium West Lake Longjing offers a brisk, fresh, and mellow flavor with a complex mouthfeel and a distinct, sweet aftertaste. Inferior Longjing tastes milder, sometimes with a slight bitterness or astringency, and a flat profile.
5. Judging by the Infused Leaves (Leaf Base)
The infused leaves of high-quality Longjing are delicate, whole, uniform, and bright, with plump buds and leaves. The leaf base of inferior Longjing is coarser, with more paired leaves and broken fragments, and lacks uniformity.

Consumer Advice: Buy Smart, Protect Your Rights
1. Purchase Channels
When buying West Lake Longjing tea, choose reputable specialty tea shops, official brand e-commerce platforms, or direct-from-origin sellers. Avoid buying from street vendors or unverified sources to prevent purchasing counterfeit or low-quality products.
2. Price Judgment
The price of West Lake Longjing varies significantly based on cultivar, production area, grade, and harvest time. Generally, Special Grade tea from a core production area commands a high price, while lower-grade tea from non-core areas is more affordable. Consumers should choose rationally based on their needs and budget, avoiding the pitfalls of chasing either excessively high or suspiciously low prices.
3. Storage
As a green tea, West Lake Longjing is prone to oxidation and should be stored with care. Keep the tea in a dry, ventilated, dark, and odor-free place. It is best to store it in a sealed tin, iron, or porcelain canister. You can also refrigerate the tea at a temperature of 0-5°C (32-41°F).
4. Drinking Contraindications
West Lake Longjing is considered a “cooling” tea in traditional Chinese medicine. Individuals with a weak or “cold” constitution should not consume it in excess. Those with insomnia should avoid drinking it before bed. It is also advisable to avoid drinking Longjing tea while taking medication, as it may interfere with its efficacy.

West Lake Longjing tea is a gift from nature and a treasure of Chinese tea culture. By understanding its history, varietals, production areas, grading, and brewing, we can better appreciate this gem among teas and experience its unique charm and profound heritage. When purchasing and enjoying West Lake Longjing, let us be discerning consumers, choosing reliable sources and focusing on quality and taste, allowing this fragrant brew to add more beauty to our lives.